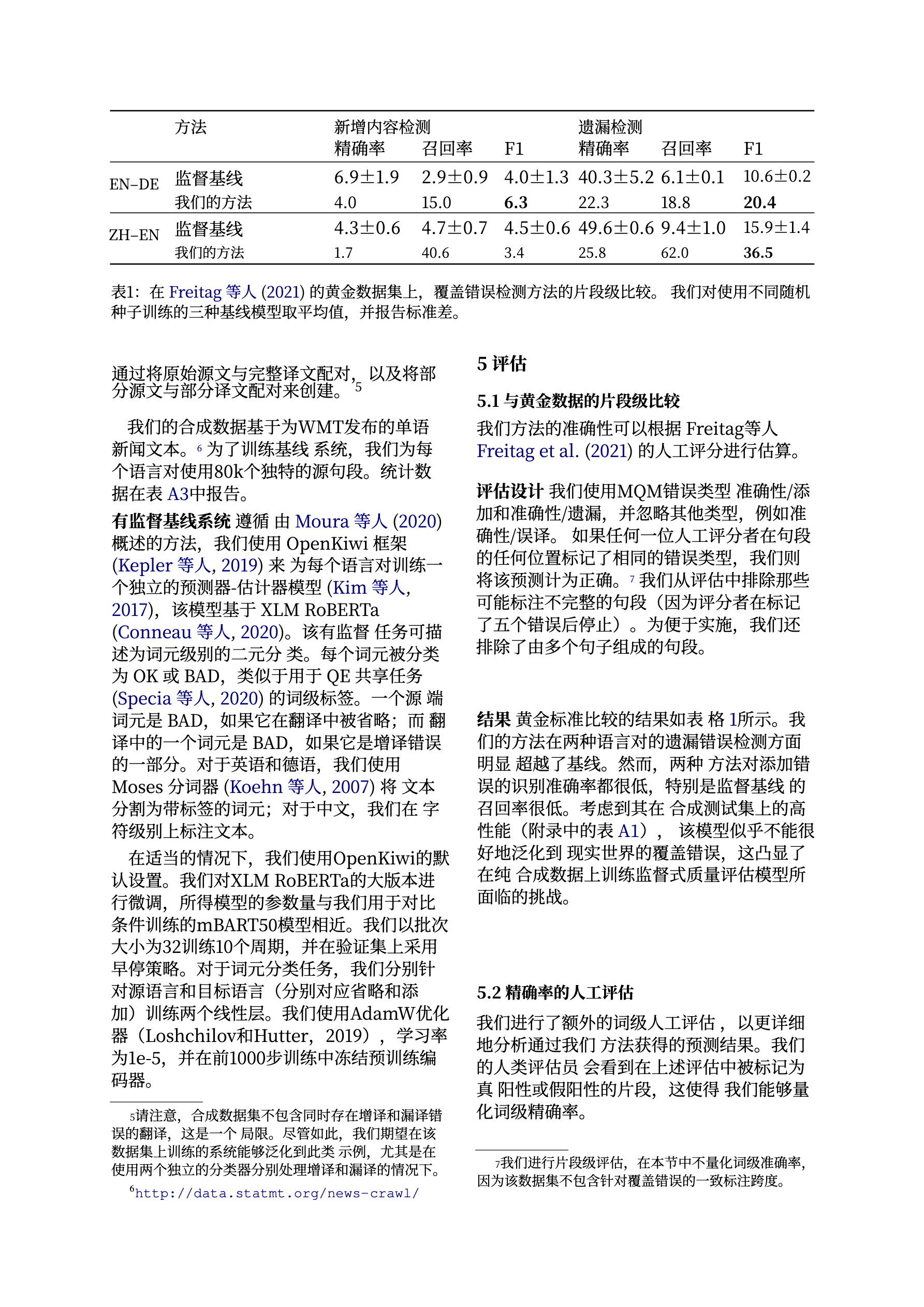
正在跳转到灵夕翻译...
中文 | English